泻火吧论坛(总汇),爬花楼兼职论坛,佳丽阁论坛官网,海口qm论坛

集团要闻
当前位置:首页 > 信息公开 > 集团要闻

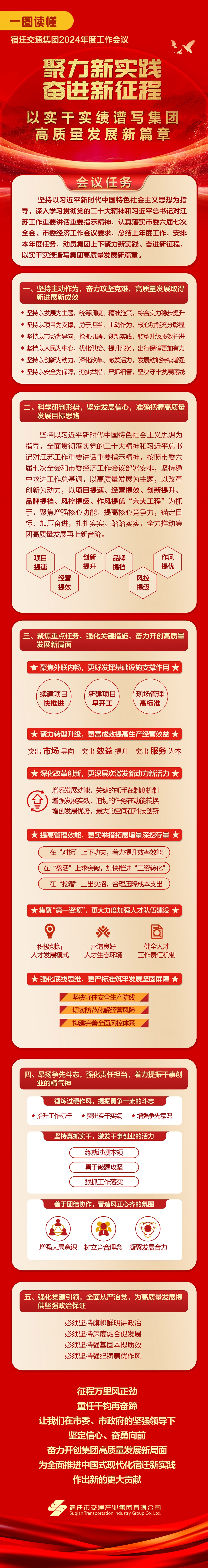
新鲜出炉!一文读懂宿迁交通集团2024年度工作会议和表彰名单

发布日期:2024-02-05浏览次数:

立春至
终而有始、万象更新

2月4日
宿迁交通集团2024年度工作会议召开
市政协副主席、集团总经理史明霞
出席会议并讲话
集团党委书记邵岩主持会议



 

年度工作报告有哪些
重点、亮点、关键点
2023年,取得了哪些工作成果
2024年,又会集中力量干哪些大事?
一图带你读懂

 

 

为表彰先进、树立典型
推动集团工作再上新台阶
集团决定对2023年度工作先进单位
先进集体和个人予以表彰

▼▼▼

















图/文:集团公司  综合部

主站蜘蛛池模板: 陆丰市| 双柏县| 清涧县| 巴彦淖尔市| 通辽市| 河曲县| 紫阳县| 边坝县| 清丰县| 福海县| 龙口市| 拜泉县| 扎囊县| 阿图什市| 永修县| 定西市| 四子王旗| 双流县| 临洮县| 五峰| 阿城市| 萍乡市| 荥经县| 花莲县| 遂昌县| 丹棱县| 元朗区| 牡丹江市| 万源市| 丰顺县| 平塘县| 河北省| 上栗县| 铁力市| 竹溪县| 金川县| 乌什县| 合水县| 永州市| 涟源市| 宜丰县|